[TOC]
Kubernetes设计架构
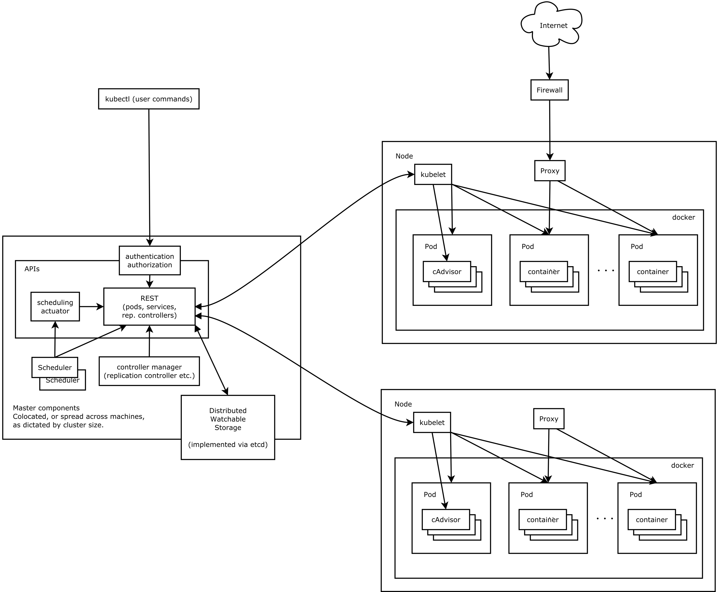
Kubernetes集群包含有节点代理kubelet和Master组件(APIs, scheduler, etc),一切都基于分布式的存储系统。下面这张图是Kubernetes的架构图。

Kubernetes主要由以下几个核心组件组成:
- etcd保存了整个集群的状态;
- apiserver提供了资源操作的唯一入口,并提供认证、授权、访问控制、API注册和发现等机制;
- controller manager负责维护集群的状态,比如故障检测、自动扩展、滚动更新等;
- scheduler负责资源的调度,按照预定的调度策略将Pod调度到相应的机器上;
- kubelet负责维护容器的生命周期,同时也负责Volume(CVI)和网络(CNI)的管理;
- Container runtime负责镜像管理以及Pod和容器的真正运行(CRI);
- kube-proxy负责为Service提供cluster内部的服务发现和负载均衡;
除了核心组件,还有一些推荐的Add-ons:
- kube-dns负责为整个集群提供DNS服务
- Ingress Controller为服务提供外网入口
- Heapster提供资源监控
- Dashboard提供GUI
- Federation提供跨可用区的集群
- Fluentd-elasticsearch提供集群日志采集、存储与查询
Kubernetes节点
一个培训机构的kubernetes学习课程,用来参考做学习:
Chapter 1:课程介绍
理解 Kubernetes 设计原则、原理
了解 Kubernetes 的过去、现在和未来
了解并学会使用 Kubernetes 最重要的资源 -- API
学会如何创建和管理应用,并配置应用外部访问
理解 Kubernetes 网络、存储
掌握 Kubernetes 调度的原理和策略
Kubernetes 一些新功能的概念
了解 Kubernetes 的日志、监控方案
具备基本的故障排查的运维能力
Chapter 2:Kubernetes 基本概念
了解什么是 Kubernetes
了解 Kubernetes 的主要特性
理解为什么需要 Kubernetes
了解 Kubernetes 的过去、现在和未来
了解目前 Kubernetes 社区的情况和被采用情况
了解 Kubernetes 的基本架构
获得一些学习资料推荐
Chapter 3:Kubernetes 架构及原理
理解 Kubernetes 设计原则
深入理解 Kubernetes 集群中的组件及功能
了解 Kubernetes 集群对网络的预置要求
深入理解 Kubernetes 的工作原理
深入理解 Kubernetes 中 Pod 的设计思想
Chapter 4:Kubernetes 安装和配置
了解部署 Kubernetes 的多种方式
可以单机部署 Kubernetes(学习演示使用)
可以在宿主机部署一套 Kubernetes 集群(非生产使用)
Chapter 5:Kubernetes API 及集群访问
了解 Kubernetes 的 API
理解 Kubernetes 中 API 资源的结构定义
了解 kubectl 工具的使用
了解 Kubernetes 中 API 之外的其他资源
Chapter 6:ReplicaController,ReplicaSets 和 Deployments
理解 RC
理解 label 和 selector 的作用
理解 RS
理解 Deployments 并且可操作 Deployments
理解 rolling update 和 rollback
Chapter 7:Volume、配置文件及密钥
了解 Kubernetes 存储的管理,支持存储类型
理解 Pod 使用 volume 的多种工作流程以及演化
理解 pv 和 pvc 的原理
理解 storage class 的原理
理解 configmaps 的作用和使用方法
理解 secrets 的作用和使用方法资源结构
Chapter 8:Service 及服务发现
了解 Docker 网络和 Kubernetes 网络
了解 Flannel 和 Calico 网络方案
理解 Pod 在 Kubernetes 网络中的工作原理
理解 Kubernetes 中的 Service
理解 Service 在 Kubernetes 网络中的工作原理
理解 Kubernetes 中的服务发现
掌握 Kubernetes 中外部访问的几种方式
Chapter 9:Ingress 及负载均衡
理解 Ingress 和 Ingress controller 的工作原理
掌握如何创建 Ingress 规则
掌握如何部署 Ingress controller
Chapter 10:DaemonSets,StatefulSets,Jobs,HPA,RBAC
了解 DaemonSet 资源和功能
了解 StatefulSet 资源和功能
了解 Jobs 资源和功能
了解 HPA 资源和功能
了解 RBAC 资源和功能
Chapter 11:Kubernetes 调度
理解 Pod 调度的相关概念
深度理解 Kubernetes 调度策略和算法
深度理解调度时的 Node 亲和性
深度理解调度时的 Pod 亲和性和反亲和性
深度理解污点和容忍对调度的影响
深度理解强制调度 Pod 的方法
Chapter 12:日志、监控、Troubleshooting
理解 Kubernetes 集群的日志方案
理解 Kubernetes 集群的监控方案
了解相关开源项目:Heapster,Fluentd,Prometheus 等
掌握常用的集群,Pod,Service 等故障排查和运维手段
Chapter 13:自定义资源 CRD
理解和掌握 Kubernetes 中如何自定义 API 资源
可以通过 kubectl 管理 API 资源
了解用于自定义资源的 Controller 及相关使用示例
了解 TPR 和 CRD
Chapter 14:Kubernetes Federation
了解 Kubernetes 中 Federation 的作用和原理
了解 Federation 的创建过程
了解 Federation 支持的 API 资源
了解集群间平衡 Pod 副本的方法
Chapter 15:应用编排 Helm,Chart
了解 Kubernetes 中如何进行应用编排
了解 Helm 的作用和工作原理
了解 Tiller 的作用和工作原理
了解 Charts 的作用和工作原理
Chapter 16:Kubernetes 安全
了解 Kubernetes 中 API 访问过程
了解 Kubernetes 中的 Authentication
了解 Kubernetes 中的 Authorization
了解 ABAC 和 RBAC 两种授权方式
了解 Kubernetes 中的 Admission
了解 Pod 和容器的操作权限安全策略
了解 Network Policy 的作用和资源配置方法